LaTeX templates and examples — Japanese
Recent

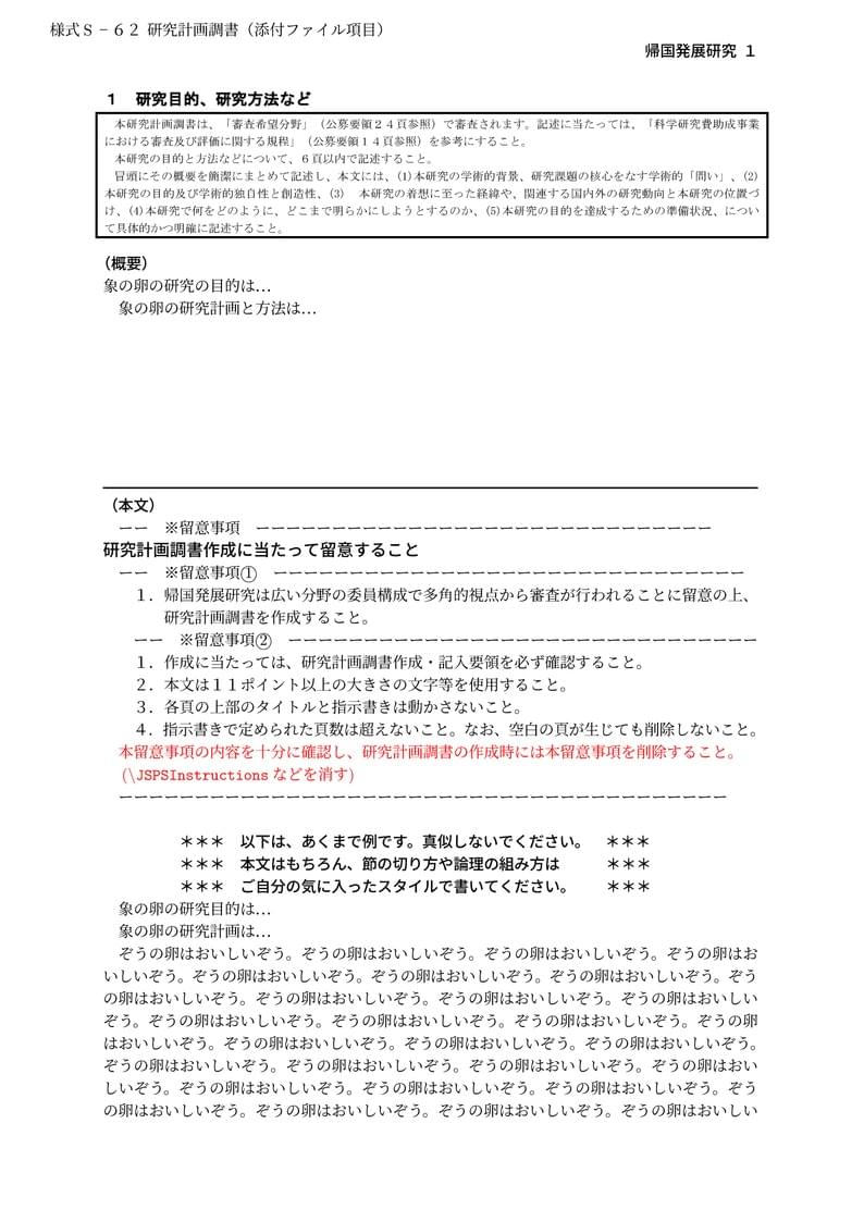
山中 卓 (大阪大学 大学院理学研究科 物理学専攻)先生が作成された科研費LaTeXを、坂東 慶太 (名古屋学院大学) が了承を得てテンプレート登録しています。 詳細はこちら↓をご確認ください。 http://osksn2.hep.sci.osaka-u.ac.jp/~taku/kakenhiLaTeX/

演習答案のテンプレート

東京都立大学システムデザイン学部インダストリアルアート学科,及び大学院における論文(卒業,修士,博士)フォーマットです.修正日:2025年1月23日

流体力学会年会用原稿テンプレート2019 (個人で作成しています)

山中 卓 (大阪大学 大学院理学研究科 物理学専攻)先生が作成された科研費LaTeXを、坂東 慶太 (名古屋学院大学) が了承を得てテンプレート登録しています。 詳細はこちら↓をご確認ください。 http://osksn2.hep.sci.osaka-u.ac.jp/~taku/kakenhiLaTeX/

学務の方が用意してくれたテンプレートをOverleaf上で使えるようにした物です。CompilerをLatexにして使用して下さい。

Résumé template for the Department of Information Science, Faculty of Systems Design, Tokyo Metropolitan University.

Beamerテンプレート.日本語でbeamerを使う際の設定がしてある.MIT license

山中 卓 (KEK、元大阪大学)が作成された科研費LaTeXを、坂東 慶太 (名古屋学院大学) が了承を得てテンプレート登録しています。 詳細はこちら↓をご確認ください。 http://osksn2.hep.sci.osaka-u.ac.jp/~taku/kakenhiLaTeX/
\begin
Discover why over 25 million people worldwide trust Overleaf with their work.